2012-2015

Exicon AppBoard

I worked with developers and product directors to design the platform for businesses and app developers. It provides users with a summary of each mobile app and enable users to access other features, including analytics, cloud storage, appstore information, app owner and developer information.

Target users

• Product Managers
• App owners
• Developers

Accomplishments

✓ Identified the user journey of different personas
✓ Produced UI sketches and created wireframes
✓ Partnered with developers to prototype the user interface
✓ Carried out user tests and refined the design

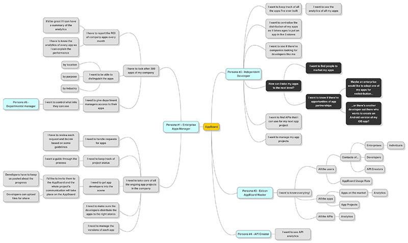
User journey map of different personas

Part of the design process

User Journey

Putting UI wireframes on the wall and see how the App Profile connects with all the other product features.

App Profile UI (2013)

App Profile UI (2014)

In App Analytics UI (2013)

In App Analytics UI (2014)

App Store Analytics UI (2013)

App Store Analytics UI (2014)

Want to talk about design?

You can find me in the following places.