Design Challenge

Golf App

Early 2019, I accepted a design challenge from an overseas design agency and worked on the project within the given period of one week. My mission for this challenge was to re-imagine the map section of the app.

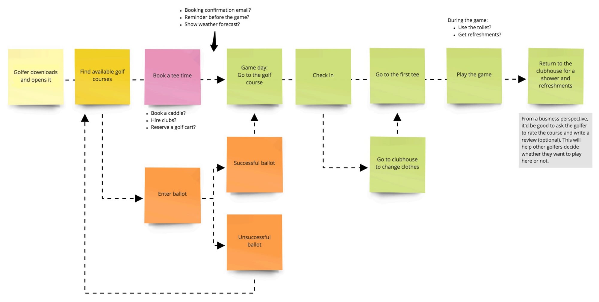
The user journey of a golfer

Early stage sketches

Before I started wireframing in Sketch, I did some rough sketches with paper and pen. This helped me think through some of the details.

Wireframes

The rough wireframes allowed me to see the flow clearly and helped me find out glitches in the user interface.

High fidelity UI designs

Challenges

Adapting the iOS app for Android

While I was working on the designs, I kept in mind that the mobile app may be adapted for Android. I tried to use UI components that would work for both platforms. However, I must point out that the way users navigate between screens on Android and iOS devices is very different. For example, on Android devices there’s a universal back button in the navigation bar, and this back button doesn’t exist on iOS devices. Therefore, sometimes a back button is needed on the top left corner to allow users to return to the previous screen.

Another major difference would be the use of icons in Android and iOS apps. The use of icons is a visual language to communicate with users and using icons that are commonly seen in iOS apps in an Android app would likely confuse users.

Limitations of designing for mobile

Comparing to designing for desktop, I need to pay close attention to the use of available screen space. It’s important to be concise and provide the users with sufficient visual cues in order to complete specific actions.

Data source

The ‘get direction’ functionality, distance, and travel time are coming from Google Maps Services. The exact location (coordinates) of all the places will need to be added to Google Maps. A database will need to be created to store the tee time bookings. It’s not clear how the current booking system works in the official website. However, having a booking system implies that the app needs a way to identify the users. A user profile is needed in the UI. The user should be prompted to login before proceeding to checkout if the user hasn’t logged in yet.

Want to talk about design?

You can find me in the following places.